Troubleshoot Zapier with Kajabi

Zapier field errors
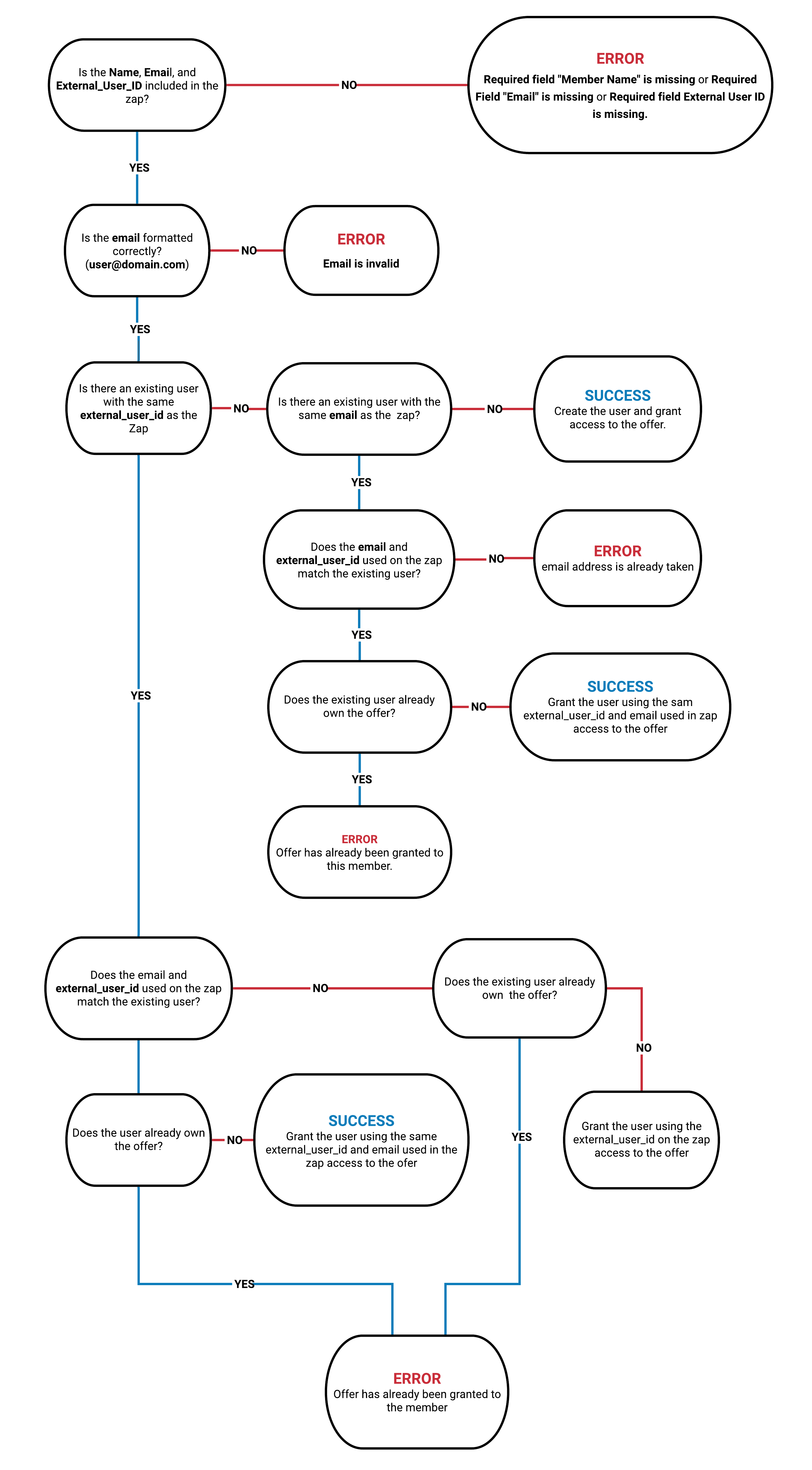
When creating an integration between Kajabi and Zapier, you may encounter the following field errors:- is invalid: The email being used is likely invalid
- Find Data (error): Zapier may be unable to pull sample data.
- Required field “Customer Name” (name) is missing.
- Required field “Email” (email) is missing.
- Required field “External User ID” (external_user_id) is missing.
Common Zapier error messages
The following is a list of the checkout error messages you may encounter. Click to learn more about each error:uoffer: uhas already been granted to this customer
the u before “offer” and “has” is there on the actual error This means the user already owns the Offer being granted. Offers can only be granted once per user. In other words, an existing user using the external_user_id used on the zap, already owns the Offer being granted. Solution:- Make sure that the existing user is using the same external_user_id and email as the zap.
- Edit the external_user_id of the existing user or change the external_user_id on the zap.
uemail: uis already taken
the u before “email” and “is” is there on the actual error This means there is an existing user in the system using the same email but is using a different external ID (different from the external ID used in the Zap). Solution:- Make sure that your Zaps are set up in a way where the external user ID will be unique for each individual user. Make sure that the existing user is using the same external_user_id and email as the Zap.
Note:
Zapier is case sensitive. When troubleshooting your Zaps, be conscious of the capitalized and non capitalized letters in your form fields.
Data retrieval issues
Zapier may be unable to pull sample data from the apps you wish to integrate. If you are unable to pull sample data go ahead and skip the test. Preview the sample data later in the flow. Before integration, be sure to have at least one purchase, form submitted, or assessment completed on your site depending on the connection you wish to create with Kajabi and Zapier. This will enable Zapier to pull sample data from your site to test the connection. If you are still having trouble retrieving data, try the steps below:- Clear your browser’s cache. Here are a few commonly used browsers and their support guides on how to clear their browser cache:
- Using Google Chrome? Read Google’s Support Guide on Clearing Cache and Cookies.
- Using Safari? Read Apple’s Support Guide on Removing Stored Cookies and Data.
- Using Firefox? Read Mozilla’s Support Guide to delete browsing, search, and download history.
- Try using an alternate browser to help isolate the issue (e.g., if you are using Safari, try using Google Chrome).
Offer Grant Confirmation email isn’t sending
Have a Zap set up to automatically grant an Offer on Kajabi after an action takes place in a separate application? Are you having trouble getting the Offer Grant Confirmation email to send? Double-check that the Zap has the “Send Offer Grant Email?” setting for Kajabi set to “Yes”. The “Send Offer Grant Email?” setting is located in your Zap configuration in Zapier, in the Action portion of the Zap:
Note:
New customers who are granted an Offer via a Zap will also receive the Member Welcome Email. Learn more about automated emails sent by your site.