Note:
Webhooks on Kajabi are exclusively accessible for Heroes on our Growth or Pro Plans. Learn how to upgrade your Kajabi subscription plan here.
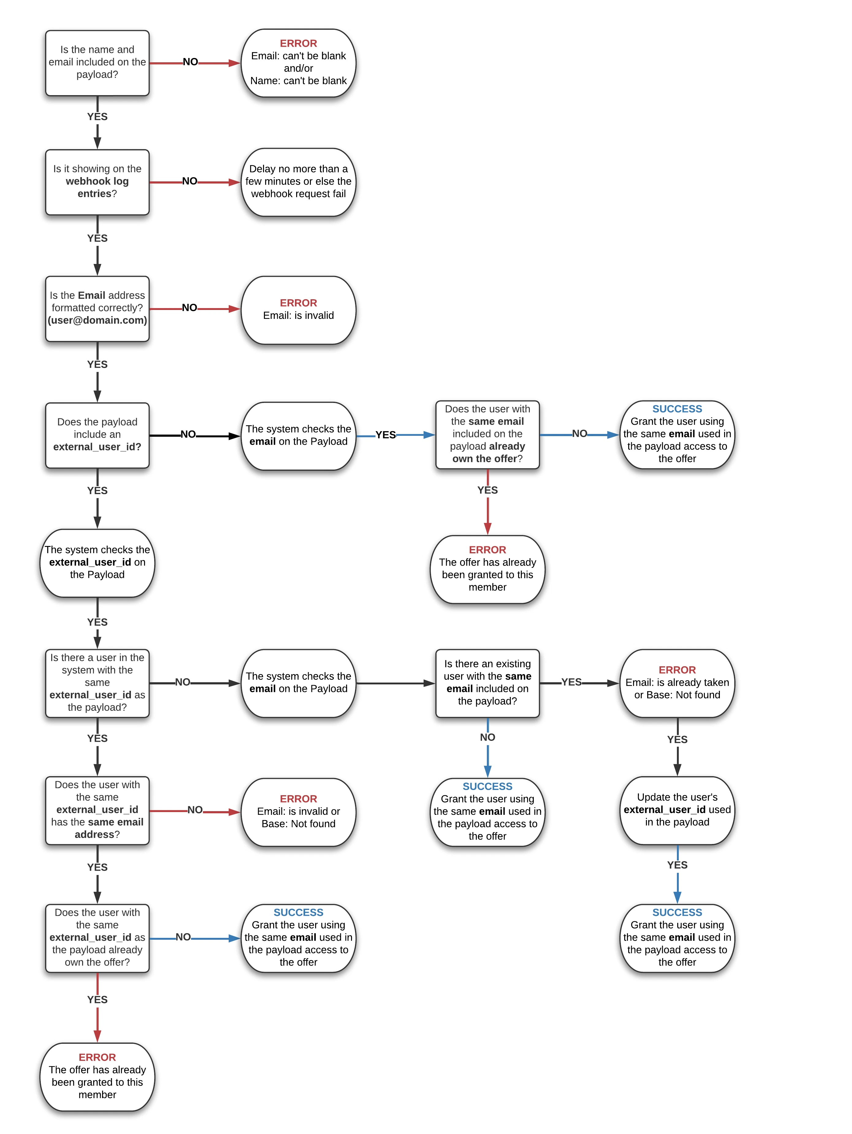
Common payload errors
When troubleshooting Kajabi Webhooks, you may encounter the following payload errors:- email: can’t be blank
- name: can’t be blank
- email: is invalid

Additional information when troubleshooting webhooks
- Webhooks always require the name, email, and external_user_id. All values should be lowercase.
- The external_user_id will be prioritized over email.
- The easiest way of making the email and external_user_id match is to use the email address as the external_user_id. If you need assistance updating your existing users’ external_user_ids to be the email address, reach out to Support.
- Make sure the required Key-Value Pair/payload is on the top-level. If it’s nested underneath it will not work and will give you the “Email can’t be blank and Name can’t be blank” error as shown below.
Sample payload comparing top level payload & nested objects payload
